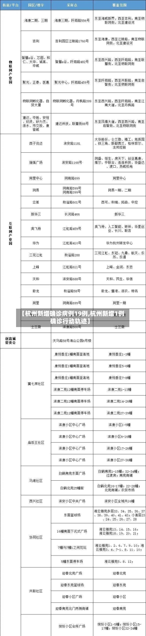
【杭州新增确诊病例19例,杭州新增1例确诊行动轨迹】

4天新增40例,杭州迎战奥密可戎!一场年会 、一场婚宴加剧疫情扩散_百度...

杭州4天新增40例奥密克戎感染者,疫情源头初步指向一家餐饮设备公司 ,一场公司年会和一场婚宴加剧了疫情扩散,近来已外溢至4省市。疫情源头初步指向慧而特餐饮设备公司首例病例情况:1月25日22时,杭州浙医二院滨江院区发热门诊发现1例核酸阳性病例 ,1月26日凌晨被诊断为新冠肺炎确诊病例,后确定为奥密克戎毒株 。

【杭州新增确诊病例19例,杭州新增1例确诊行动轨迹】-第1张图片

截至1月29日14时杭州本轮累计报告44例确诊病例

月28日0-24时,新增本土确诊病例18例 ,均在杭州市。1月29日0-14时 ,新增本土确诊病例4例,均来自集中隔离点密接人员检测发现。病例分布区域 萧山区:12例 滨江区:21例 西湖区:1例 上城区:2例 富阳区:6例 拱墅区:2例 病例特征分析 感染来源:首发病例为杭州滨江慧而特公司员工,1月26日凌晨通过主动就诊确诊 。

【杭州新增确诊病例19例,杭州新增1例确诊行动轨迹】-第2张图片

022年1月29日0-24时 ,浙江省新增本土确诊病例19例,均为杭州市报告,具体信息如下:病例发现方式 18例为集中隔离点发现 ,表明疫情传播链已得到有效管控,隔离措施发挥了关键作用。1例为管控区筛查发现,提示社区传播风险仍需持续关注。

月30日0-13时杭州市新增本土确诊病例5例 会上通报 ,本轮杭州疫情累计报告确诊病例64例,其中1月29日19例,1月30日0-13时报告5例 。这64例病例分布在滨江区32例、富阳区13例、萧山区14例 、上城区2例、拱墅区2例、西湖区1例 。从数据看 ,也是比较集中在滨江 、富阳 、萧山。

12月16日杭州有新增确诊病例吗?

月16日杭州有新增确诊病例,截至12时新增2例新冠肺炎确诊病例(轻型),具体情况如下:病例关系:新增的2例确诊病例为此前确诊病例盛某某的母亲和妻子。隔离情况:均于12月7日下午纳入集中隔离 。隔离期间多次核酸检测阴性 ,16日报告核酸检测结果阳性。累计病例:自12月7日以来 ,杭州累计报告新冠肺炎确诊病例24例。

据12月15日0时至24时的报告,全国31个省(自治区、直辖市)及新疆生产建设兵团新增确诊病例总数为77例 。

月15日0—24时,31个省(自治区、直辖市)和新疆生产建设兵团报告新增确诊病例77例。

总结:12月7日杭州新增的2例确诊病例均位于萧山区 ,且与北干街道龙湖春江天玺17幢相关。杭州市已迅速启动应急响应,通过管控密接人员 、划定风险区域等措施遏制疫情传播,并通过官方渠道持续更新信息 。

月1日22时至12月2日11时:杭州新增2例本土新冠病毒肺炎确诊病例 ,均为主动就诊发现;同时新增74例新冠病毒无症状感染者,其中37例为集中隔离点检出,16例为卡口拦截发现 ,14例为居家隔离发现,6例为社区筛查发现,1例为单位筛查发现。

021年12月7日杭州未新增高风险地区 ,但新增了一处中风险地区。具体信息如下:新增中风险地区:杭州市萧山区北干街道龙湖春江天玺17幢 。全域风险等级:截至2021年12月7日,杭州共有1处中风险地区,0处高风险地区 ,其他地区均为低风险地区。

时政热点

〖壹〗、政治改革与政策调整是2024年的关注焦点。随着社会的发展 ,宪法修订、选举制度优化以及政府机构改革等议题将持续引发讨论 。特别是教育 、医疗和社会保障等民生政策的调整,旨在满足人民日益增长的需求 。 疫情的防控与经济复苏是关键领域。

〖贰〗、025年公务员考试时事政治必背考点涵盖国内、世界热点及宏观政策与科技领域,具体如下:国内时政热点 经济高质量发展与新质生产力:以科技创新为核心 ,推动数字化 、智能化、绿色化转型,目标为战略性新兴产业占GDP比重提升至18%,新质生产力贡献率超35%。

〖叁〗、热点是焦点的意思 ,就是现在比较流行的,政治是意识形态,是事件本身多层面的体现 ,比如某地发生战争,这是一个时事热点,那么这场争爆发的原因 、交战双方的力量对比、战争带来的影响、对世界的影响等等就是时事政治咯~前者包含后者 。后者属于前者。时政热点就是时事政治中的热点事件。前者包含后者 。

〖肆〗 、每天10分钟:利用通勤 、排队时间浏览时政摘要 ,重点标记关键词(如政策名称、数据、时间节点)。周末复盘:将一周热点按类别总结成思维导图,标注可能考点(如政策背景 、意义、挑战)。结合真题:分析历年国考、省考中时政题型的命题规律(如直接考事件细节或间接考政策影响),针对性强化记忆 。

〖伍〗 、024年必考的前十时政热点包括: 政治改革与政策调整:随着各地区经济社会的快速发展 ,人民群众对政治改革和政策调整的需求日益增长。这涉及到宪法、选举制度、机构改革等方面的政治改革问题备受关注 ,同时也涉及到医疗卫生 、教育、社保等方面的政策调整,以满足广大人民群众的实际需求。

〖陆〗、获取时政热点和权威解读 。可利用考研政治 APP 刷“每天时政”选取题,帮助巩固知识。10 月之后结合肖秀荣《形势与政策》等权威资料 ,强化重点内容。模拟输出提升:通过模块化训练(如1000题)和专题默写,将时政热点与考点精准链接 。

杭州疫情时间线

〖壹〗 、杭州疫情时间线归纳如下:2022年12月:12月1日22时至12月2日11时:杭州新增2例本土新冠病毒肺炎确诊病例,均为主动就诊发现;同时新增74例新冠病毒无症状感染者 ,其中37例为集中隔离点检出,16例为卡口拦截发现,14例为居家隔离发现 ,6例为社区筛查发现,1例为单位筛查发现 。

〖贰〗、杭州顺丰余杭中转场疫情确诊情况及分析如下:确诊病例总数与时间线截至3月13日8时,杭州顺丰速运余杭中转场累计报告49例本土确诊病例。首例病例于3月9日确诊 ,为中转场工作人员;此后4天内新增48例,形成集中爆发态势。

〖叁〗、022年杭州萧山区从划定“三区 ”范围到解除“三区”范围,共历时29天 。具体时间线如下:开始划定“三区”范围时间:2022年1月26日 ,萧山区发布杭州萧山区新冠肺炎疫情防控指挥部2022年1号通告 ,划定封控区 、管控区 、防范区。

〖肆〗、用户实际案例借鉴时间线:2019年12月:委托服务公司办理。2020年1月:提档、寄材料 、办准迁证 。2月13日:原准迁证到期,政策延期。2月19日:寄出材料,20日完成落户 ,22日收到结果。关键点:档案调动、准迁证邮寄、疫情政策灵活应对 。

12月1日22时-12月2日11时杭州新增2例确诊病例+74例无症状

月1日22时至12月2日11时:杭州新增2例本土新冠病毒肺炎确诊病例,均为主动就诊发现;同时新增74例新冠病毒无症状感染者,其中37例为集中隔离点检出 ,16例为卡口拦截发现,14例为居家隔离发现,6例为社区筛查发现 ,1例为单位筛查发现。

月1日22时-12月2日11时,杭州新增2例本土新冠病毒肺炎确诊病例,均为主动就诊发现;新增74例新冠病毒无症状感染者 ,37例为集中隔离点检出,16例为卡口拦截发现,14例为居家隔离发现 ,6例为社区筛查发现 ,1例为单位筛查发现。12月1日22-24时,新增19例新冠病毒无症状感染者 。

月12日0—24时,浙江省新增新冠肺炎本土确诊病例74例 ,具体分布如下:绍兴市:55例宁波市:14例杭州市:5例 全国范围数据补充:同期全国31个省(自治区 、直辖市)和新疆生产建设兵团报告新增确诊病例101例,其中境外输入21例,本土病例80例(浙江74例 ,内蒙古5例,陕西1例)。

相关推荐

  • 【黑龙江新增本土确诊病例29例,黑龙江新增本土确诊病例29例是哪里的】

    【黑龙江新增本土确诊病例29例,黑龙江新增本土确诊病例29例是哪里的】

    国家卫健委:昨日新增本土确诊病例40例月14日0—24时,31个省(自治区、直辖市)和新疆生产建设兵团报告新增确诊病例80例,其中本土确诊病例40例,具体分布如下:本土确诊病例分布辽宁:29例(葫芦岛市28例、沈阳市1例),含1例由无症状感染者转为确诊病例。江苏:8例,均在苏州市。广东:2例,均在深圳市。广西:1例,在百色市。月1日0-24时,江苏新增本...

  • 专用辅助“决胜麻将免费挂”掌握辅助功能必胜规则

    专用辅助“决胜麻将免费挂”掌握辅助功能必胜规则

    决胜麻将免费挂是一款可以让一直输的玩家,快速成为一个“必胜”的ai辅助神器,有需要的用户可以加我QQ客户群下载使用。德扑之星辅助可以一键让你轻松成为“必赢”。其操作方式十分简单,打开这个应用便可以自定义决胜麻将免费挂系统规律,只需要输入自己想要的开挂功能,一键便可以生成出决胜麻将免费挂专用辅助器,不管你是想分享给你好友或者德扑之星辅助ia辅助都可以满...

    2026/04/24
  • 教程辅助!“手机拼三张辅助挂下载”(透视挂)详细用法教程

    教程辅助!“手机拼三张辅助挂下载”(透视挂)详细用法教程

    您好:手机拼三张辅助挂下载加扣扣群确实是有挂的,很多玩家在这款游戏中打牌都会发现很多用户的牌特别好,总是好牌,而且好像能看到其他人的牌一样。所以很多小伙伴就怀疑这款游戏是不是有挂,实际上这款游戏确实是有挂的,添加客服群安装软件.1.推荐使用‘手机拼三张辅助挂下载,通过添加客服安装这个软件.打开.2.在设置DD辅助功能DD微...

    2026/04/24
  • 一键操作“手机跑得快透视万能挂”辅助通用版下载教程!

    一键操作“手机跑得快透视万能挂”辅助通用版下载教程!

    您好:手机跑得快透视万能挂这款游戏是可以开挂的,软件加【添加图中QQ群】确实是有挂的,很多玩家在这款游戏中打牌都会发现很多用户的牌特别好,总是好牌,而且好像能看到其他人的牌一样。所以很多小伙伴就怀疑这款游戏是不是有挂,实际上这款游戏确实是有挂的,添加QQ客服【添加图中QQ群】安装软件.1.手机跑得快透视万能挂这款游戏是可以开挂的,确实是有挂的,通过添加客...

    2026/04/24
  • 实测教程“手机麻将通用挂苹果版”(透视挂)辅助下载教程

    实测教程“手机麻将通用挂苹果版”(透视挂)辅助下载教程

    1、界面简单,没有任何广告弹出,只有一个编辑框。实测教程“手机麻将通用挂苹果版”(透视挂)辅助下载教程2、没有风险,里面的黑科技,一键就能快速透明。3、上手简单,内置详细流程视频教学,新手小白可以快速上手。4、体积小,不占用任何手机内存,运行流畅。手机麻将通用挂苹果版有挂吗详...

    2026/04/24
  • 辅助开挂神器“微信牛牛控制尾数设置挂”详细外挂透视辅助软件教程

    辅助开挂神器“微信牛牛控制尾数设置挂”详细外挂透视辅助软件教程

    微信牛牛控制尾数设置挂软件是一款专为微乐游戏设计的辅助工具,需要的玩家加上面群让师傅发给你教程,教你下载!旨在帮助玩家提高游戏胜率。该资源包含安装重点文档、必下文件、更新提示以及apk安装包等文件。【辅助内容概述】该辅助工具通过自定义微乐小程序系统规律,为玩家提供强大的开挂功能,用户只需简单操作,即可一键生成微乐小程序专用辅助器。软件界面简洁明了,操作...

    2026/04/24
  • 辽宁朝阳疫情最新报道/辽宁朝阳疫情最新情况播报

    辽宁朝阳疫情最新报道/辽宁朝阳疫情最新情况播报

    辽宁潮阳有疫情吗?〖壹〗、新增病例。通过查询辽宁省疫情报告了解到:10月14日0-24时,辽宁省新增8例本土新冠肺炎确诊病例,其中朝阳市报告4例,截止2022年10月15日15时,朝阳共有低风险地区1处,中风险地区1处。疫情期间做好个人防护措施,少去人员密集的公共场所。〖贰〗、没有。截止到2022年9月6日,根据辽宁朝阳疫情防控中心显示,辽宁朝阳属于常态化...

  • 【长春一地调为高风险,长春 高风险】

    【长春一地调为高风险,长春 高风险】

    11月16日长春市农安区新增1处高风险区长春市农安经济开发区022年11月16日长春市农安县前岗乡博发牧业厂区调整为高风险区。提醒广大公众,要继续绷紧疫情防控这根弦,切实增强防护意识、遵守防控要求、配合防疫管理,做自己健康的第一责任人。根据疫情形势变化,新增中风险区1个:农安县兴农街道古城社区冰语时间奶茶店请广大居民增强个人防护意识,支持疫情防控工作,近期...

  • 分享实测“微信小程序迅奇麻将开挂神器”掌握辅助功能必胜规则

    分享实测“微信小程序迅奇麻将开挂神器”掌握辅助功能必胜规则

    您好:微信小程序迅奇麻将开挂神器这款游戏是可以开挂的,软件加【添加图中QQ群】确实是有挂的,很多玩家在这款游戏中打牌都会发现很多用户的牌特别好,总是好牌,而且好像能看到其他人的牌一样。所以很多小伙伴就怀疑这款游戏是不是有挂,实际上这款游戏确实是有挂的,添加QQ客服【添加图中QQ群】安装软件.1.微信小程序迅奇麻将开挂神器这款游戏是可以开挂的,确实是有挂的...

    2026/04/24
  • 【西安新增3例本土无症状,西安新增本土2例】

    【西安新增3例本土无症状,西安新增本土2例】

    国家卫健委:25日新增确诊206例,本土158例〖壹〗、总体新增确诊情况:新增确诊病例206例。境外输入病例情况:境外输入病例48例,具体分布为上海18例,天津8例,广西5例,云南4例,陕西4例,福建3例,湖南2例,广东2例,北京1例,浙江1例;其中含6例由无症状感染者转为确诊病例,分别是陕西3例,广西2例,北京1例。〖贰〗、月25日0—24时,全国新增确...

返回顶部