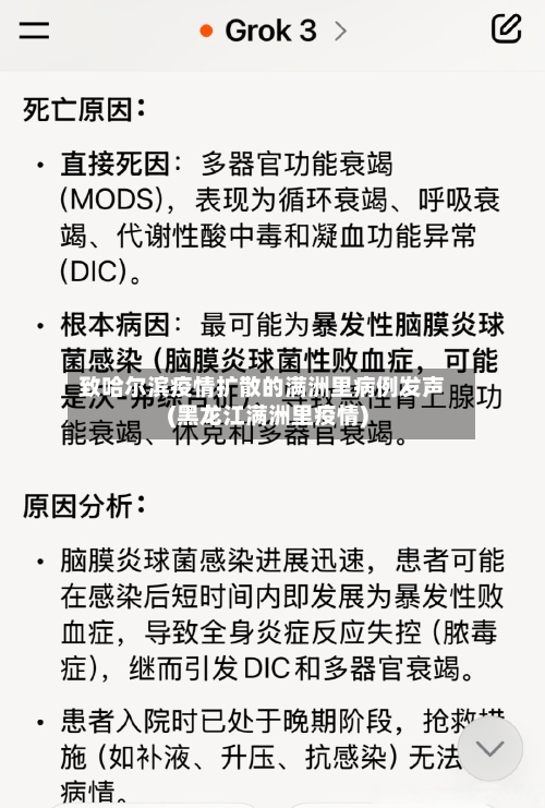
致哈尔滨疫情扩散的满洲里病例发声(黑龙江满洲里疫情)

黑龙江新增本土确诊病例10例,当地针对这一情况采取了什么措施?

〖壹〗、黑龙江新增本土确诊10例 ,主要集中在哈尔滨市。当地对此已经对相关人员采取了集中观察措施 、全员核酸筛查、调整风险等级、发布预警 、全面接种疫苗等防疫措施 。一是调整风险等级,发挥有效管控。

致哈尔滨疫情扩散的满洲里病例发声(黑龙江满洲里疫情)-第1张图片

〖贰〗、做好疫情防护,戴口罩 ,勤洗手 不管是哪儿的居民,一定要勤洗手,戴口罩保持社交距离 ,真的想要看病的话尽量去网上预约,同时一定要接种疫苗,两针疫苗接种完等待6个月之后去接种加强针 ,这样的话才能够共同构建抗击新冠病毒的免疫屏障。

致哈尔滨疫情扩散的满洲里病例发声(黑龙江满洲里疫情)-第2张图片

〖叁〗、对新冠肺炎疫情的患者 、病原携带人员 ,给予以隔离治疗的方法进行,隔离期限需要严格按照医学检查结果来确定 。对新冠肺炎疫情的疑似病例,要在确诊之前在指定的场所进行隔离 ,治疗。针对,医疗机构内的患者、病原携带人员、疑似病人的密切接触者,也是需要在指定的场所进行其他必要的预防措施。

〖肆〗 、哈尔滨已经进行了全员核酸检测 。在出现了部分确诊病例之后 ,哈尔滨已经组织各个街道进行全员核酸检测,通过这样的方式来加强疫情的防控措施。与此同时,对于那些出入哈尔滨的重要关口 ,哈尔滨在高速路口已经设置了临时检疫站,同时也会对来往的车辆进行相关检验,重点排查新冠肺炎。

〖伍〗 、黑龙江省新增十例确诊病例黑龙江省新增十例确诊病例 ,这10例确诊病例均出现在哈尔滨市 。其中有8例病例处于隔离期内转阳,一例确诊病例在进行全民核酸检测过程当中被发现阳性,剩下一例病例则属于主动就诊时发现 。

〖陆〗、为加大防疫力度 ,黑龙江有关部门特别有针对性地采取了多项措施:紧封控。黑龙江涉疫情地区陆续发布了从严管控令 ,哈尔滨市呼兰区要求非必要人员严禁外出和进入,绥化市望奎县发布了七日居家令。

1910年东三省鼠疫事件

〖壹〗、0年,鼠疫席卷了中国东北地区 ,尤其是东三省,成为了一场历史性的灾难 。这场疫情在满洲里爆发,接着迅速蔓延至哈尔滨 、齐齐哈尔、长春、奉天等地 ,最终导致数十万人死亡。疫情的源头至今仍有争议,但有证据表明旱獭可能是感染源。鼠疫的传播方式不局限于老鼠,通过人与人之间的接触 ,尤其是空气飞沫,也能引发感染 。

〖贰〗 、0年东北爆发了一场震惊中外的大规模鼠疫,持续6个多月 ,造成至少6万人死亡。鼠疫的起源与传播这场鼠疫的源头是旱獭。20世纪初,旱獭皮毛经加工后成色堪与貂皮媲美,市场需求激增 ,大量劳工北上猎捕旱獭 ,甚至捕食染疫旱獭 。

〖叁〗、公元1910年,清宣统二年,公历平年 ,辛亥革命后,奉天成为奉系军阀统治的首府。1910年鼠疫事件。鼠疫由中东铁路经满洲里传入哈尔滨,随后一场大瘟疫席卷整个东北 。这场大瘟疫持续了6个多月 ,席卷半个中国,吞噬了6万多条生命;夏秋之际,东三省水灾遍地 ,仅黑龙江省淹地达2万余亩,难民达15万人。

〖肆〗、0-1911年晚清东北鼠疫在四个月内被平定,是中国近代医学史上首次以科学手段成功控制大规模传染病的案例。

〖伍〗 、0年清朝东北傅家甸(今哈尔滨一带)爆发的鼠疫主要由捕猎旱獭(土拨鼠)引发 ,其传播链与人类接触感染鼠疫的旱獭及后续人际传播密切相关,与SARS的相似之处在于均涉及动物源性疾病跨物种传播及人际传播的防控挑战 。

〖陆〗、中国历史上较为知名的封城事件至少有4次:1910年东北鼠疫封城:时间:1910年 。原因:鼠疫由中国铁路经满洲里传入哈尔滨,随后席卷整个东北。措施:东三省总督下令封城 ,以控制疫情蔓延。2008年四川北川大地震封城:时间:2008年 。原因:四川北川发生大地震 ,为保障救援工作和居民安全。

满洲里最新通报!

〖壹〗、月25日7时至11月26日7时,内蒙古自治区满洲里市新增本土确诊病例9例,其中2例为无症状感染者转确诊病例。以下是详细情况:新增病例分类新增本土确诊病例9例(含2例无症状感染者转确诊) 。新增疑似病例1例 、无症状感染者1例。治愈出院5例(由首都机场世界航班分流至呼和浩特白塔世界机场的病例)。

〖贰〗、公务员通报满洲里市口岸收费问题主要包括违规乱收费、变相涨价收费等情况 ,具体如下:违规乱收费问题满洲里市政府乱收费:满洲里市政府以经营服务性收费名义,向企业收取属于政府收费性质的口岸设施维护费 。此行为规避了国家规定的行政事业性收费审批权限,属于违规设立政府收费项目 ,加重了企业负担。

〖叁〗 、月26日下午,内蒙古自治区新冠肺炎疫情防控指挥部通报满洲里市疫情最新情况如下:病例数据与分布现有本土确诊病例11例,疑似病例2例 ,无症状感染者1例,均在满洲里市人民医院隔离治疗。

〖肆〗 、月25日7时至26日7时,内蒙古新增9例本土病例 ,均为满洲里市报告,满洲里市疫情具体情况如下:疫情传播特点家庭聚集性:病例中2人为夫妻关系,2人为母子关系 ,2人为祖孙关系 。学校班级聚集性:4名学生同为某中学同一班级学生 ,1名为该班教师。

相关推荐

  • 专家分析“财神十三张透视软件”开挂辅助脚本+详细开挂安装教程

    专家分析“财神十三张透视软件”开挂辅助脚本+详细开挂安装教程

    财神十三张透视软件是一款可以让一直输的玩家,快速成为一个“必胜”的ai辅助神器,有需要的用户可以加我QQ客户群下载使用。德扑之星辅助可以一键让你轻松成为“必赢”。其操作方式十分简单,打开这个应用便可以自定义财神十三张透视软件系统规律,只需要输入自己想要的开挂功能,一键便可以生成出财神十三张透视软件专用辅助器,不管你是想分享给你好友或者德扑之星辅助ia...

    2026/04/23
  • 即墨疫情/即墨疫情配送蔬菜

    即墨疫情/即墨疫情配送蔬菜

    青岛即墨疫情由网红导致的?即墨疫情网红已经被依法采取刑事强制措施。根据相关信息公开显示,今年9月份即墨疫情的传播是由从东北大庆返回的网红三猫小主萌萌所引起。该嫌疑人已经被依法采取刑事强制措施,下一步公安部门将会将其移送人民检察院审查起诉,依法追究其法律责任。位于中国山东半岛西南部,东临黄海,与日本、韩国隔海相望,南依崂山,近靠青岛。本次即墨9月7日疫情是因...

    2026/04/23
  • 教程更新!“功夫川麻免费开挂神器”掌握辅助功能必胜规则

    教程更新!“功夫川麻免费开挂神器”掌握辅助功能必胜规则

    1、功夫川麻免费开挂神器软件助手是一款功能更加强大的软件!无需打开直接添加: 2、自动连接,用户只要开启软件,就会全程后台自动连接程序,无需用户时时盯着软件。 3、安全保障,使用这款软件的用户可以非常安心,绝对没有被封的危险存在。 4、快速稳定,使用这款软件的用户肯定是土豪。安卓定制版和苹果定制版,一年不闪退...

    2026/04/23
  • 【智苑小区疫情,智苑小区房价】

    【智苑小区疫情,智苑小区房价】

    武汉左岭有哪些小区武汉左岭的小区有:健龙尚谷杰座小区左岭新城小区中铁家园梧桐公寓文荟花园小区等。左岭是一个社区聚集地,小区众多。下面为您介绍部分小区:健龙尚谷杰座小区:位于武汉东湖高新技术开发区左岭新城核心区域,地理位置优越,交通便利。小区环境优美,配套设施完善。左岭新城小区:这是左岭地区较大的一个住宅小区,通常包含多栋住宅楼和配套设施,满足居民的...

    2026/04/23
  • 玩家辅助神器“微信跑得快免费开挂神器”(详细透视教程)-知乎

    玩家辅助神器“微信跑得快免费开挂神器”(详细透视教程)-知乎

    1、微信跑得快免费开挂神器软件助手是一款功能更加强大的软件!无需打开直接添加: 2、自动连接,用户只要开启软件,就会全程后台自动连接程序,无需用户时时盯着软件。 3、安全保障,使用这款软件的用户可以非常安心,绝对没有被封的危险存在。 4、快速稳定,使用这款软件的用户肯定是土豪。安卓定制版和苹果定制版,一年不闪退...

    2026/04/23
  • 临沂疫情最新消息新增一例(临沂疫情最新数据)

    临沂疫情最新消息新增一例(临沂疫情最新数据)

    11月17日临沂新增1例确诊病例和14例无症状感染者〖壹〗、临沂市新增确诊病例1例、无症状感染者14例2022年11月17日0时至24时,全市报告新增确诊病例1例,在兰山区,系集中隔离点检出。新增无症状感染者14例,其中兰山区7例,系重点人员筛查检出6例、集中隔离点检出1例;河东区3例,均系集中隔离点检出;兰陵县2例,系集中隔离点检出1例、跨区域协查检出1...

  • 【甘肃疫情最新通报,甘肃疫情最新动向】

    【甘肃疫情最新通报,甘肃疫情最新动向】

    多地疫情反扑,病毒来源均指向境外本轮多地疫情反扑,病毒来源均指向境外,主要涉及多种奥密克戎亚型变异株,这些变异株均为境外输入,且在全球不同地区流行后传入我国。空气消毒是阻断新冠肺炎疫情传播的重要手段之一。具体分析如下:疫情传播与环境污染的关联性根据上海市新冠肺炎疫情防控工作领导小组办公室的通报,此次疫情反弹的感染来源聚焦于境外输入病例携带的病毒污染环境,因...

  • 咸阳市疫情(咸阳市疫情防控办电话)

    咸阳市疫情(咸阳市疫情防控办电话)

    ...2月28日疫情防控最新通知(疫情最新消息今天咸阳市)有广东省东莞市来返咸阳人员;2月17日以来,有湖北省武汉市旅居史的来返咸阳人员;请在做好个人防护的前提下,立即向所在社区、工作单位、居住的宾馆报备,并配合执行疫情排查、核酸检测、医学观察等防控措施。采样点调整说明当前公开信息未明确2月28日具体调整内容,建议通过以下渠道获取实时更新:官方平台:滨江区...

    2026/04/23
  • 广东新增46例本土/广东新增4例本土确诊病例详情

    广东新增46例本土/广东新增4例本土确诊病例详情

    广州现在还有本土新增吗〖壹〗、广州6月16日新增4例本土确诊病例,均为荔湾鹤园小区居住人员,荔湾区南片核酸检测全员阴性,部分区域解封,新冠疫苗第二针可跨市跨区预约接种。新增本土确诊病例情况6月16日0时至24时,广州市新增4例本土确诊病例,无新增无症状感染者。〖贰〗、月4日,广州越秀区在对入境隔离酒店工作人员进行例行检测中,排查发现1例新冠肺炎无症状感染者...

  • 【幼儿疫情感想,幼儿疫情感想体会】

    【幼儿疫情感想,幼儿疫情感想体会】

    适合幼儿园小朋友抗击疫情的演讲〖壹〗、亲爱的老师、小朋友们:大家早上好!前天是我们新学期的第一天,全体小朋友在老师们的带领下开始了新学期的学习和生活。今后面会介绍。我是大三班的刘予棠小朋友,今天我的旗下讲话主题是“疫情无小事,防控不放松”如今新冠肺炎仍在蔓延,因此我们一定不能掉以轻心,在这疫情防控的特殊时期,小朋友们一定要听从老师安排,说完了。〖贰〗、...

    2026/04/23
返回顶部