北京疫情最新情况风险地区/北京疫情最新情况风险地区查询

北京疫情最新通报!

月3日0时至24时:新增本土感染者5例 ,分布在朝阳区(2例) 、昌平区(2例)、丰台区(1例) 。其中普通型2例、轻型2例 、无症状感染者1例;隔离观察人员3例,社会面筛查人员2例(含1例已通报病例,另1例为无症状转确诊)。

北京疫情最新情况风险地区/北京疫情最新情况风险地区查询-第1张图片

北京市疾控中心实验室对6月19日、20日通报的感染者2339至2342的标本进行基因测序 ,结果显示病毒均属于奥密克戎变异株。基因序列比对表明,这4例感染者均来自天堂超市酒吧聚集性疫情传播链 。

北京疫情最新情况风险地区/北京疫情最新情况风险地区查询-第2张图片

近来无法精确预估北京疫情最终规模,但根据专家分析预计规模在400 - 500例左右。以下从疫情现状、传播链 、防控措施等方面进行分析:疫情现状:4月27日 ,根据北京市疫情防控工作发布会通报,截至4月27日16时,北京本轮自4月22日以来的疫情 ,累计感染者138例。

北京疫情最新情况风险地区/北京疫情最新情况风险地区查询-第3张图片

月12日 ,北京朝阳区新增3名核酸检测结果阳性人员,均为确诊病例密接管控人员,朝阳区已第一时间启动应急响应机制 ,采取流调排查、管控和核酸检测等措施 。新增阳性人员情况朝阳区疾病预防控制中心通报显示,3月12日新增的3名核酸检测阳性人员均为确诊病例的密切接触者,且在管控范围内发现。

月13日通报的5家医疗机构问题北京百子湾和美妇儿医院:清洁消毒记录不规范。北京朝阳国医之家中医医院:预检分诊仅查验北京健康码 ,未询问中高风险地区旅居史、未登记就诊人员信息 。北京一脉万方诊所:现场未见院感防控自查记录,员工每天健康监测未覆盖未上班人员 。

北京中风险地区有哪些最新

截至2022年6月15日20时,北京市共有高风险0个 ,中风险地区4个:朝阳区十八里店乡吕家营村(新) 、朝阳区崔各庄乡京旺家园第二社区 、朝阳区平房乡姚家园东社区、朝阳区平房乡姚家园西社区。

中风险地区:2个房山区窦店镇田家园村 房山区窦店镇小高舍村 低风险地区:除上述中高风险地区外,房山区全市其它地区均为低风险地区。温馨提示:微信搜索公众号北京本地宝,关注后在对话框回复【风险】可获取北京/全国疫情风险等级查询入口、全国中高风险地区最新名单(实时更新) 。

北京市海淀区(1个):北太平庄街道金晖远洋社区远洋风景小区。中风险地区(36个):北京市朝阳区(3个):南磨房(地区)乡双龙西社区;劲松街道农光东里社区;十八里店(地区)乡周家庄村。

北京海淀区中高风险地区名单具体如下:高风险(7个):海淀区(1个)北太平庄街道金晖远洋社区远洋风景小区 。朝阳区(1个);南磨房乡南新园社区。房山区(5个)房山区长阳镇韵达快递长阳分部;房山区韩村河镇五侯村;阎村镇北京理工大学房山分校;房山区拱辰街道世茂维拉社区;石楼镇石楼村。

北京朝阳区是低风险地区 。但是位于朝阳区六里屯街道八里庄北里东社区 、朝阳区小红门乡肖村是中风险地区。最新疫情高中低风险等级区域的划分标准是什么 什么是高中低风险地区 高风险区域:指的是累计新冠病例超过了50例 ,同时14天内是有聚集性疫情发生。

据中国政府网疫情风险等级查询服务消息,截至6月19日15时,北京市又有1个街道升级高风险地区 ,为大兴西红门镇 ,2个街道升级为中风险地区,分别为西城区展览路街道、大兴区清源路街道 。

北京中高风险地区最新名单最新

房山区窦店镇燕都世界名园社区 中风险地区:2个房山区窦店镇田家园村 房山区窦店镇小高舍村 低风险地区:除上述中高风险地区外,房山区全市其它地区均为低风险地区。温馨提示:微信搜索公众号北京本地宝 ,关注后在对话框回复【风险】可获取北京/全国疫情风险等级查询入口、全国中高风险地区最新名单(实时更新)。

高风险地区:北京市朝阳区(1个):南磨房(地区)乡南新园社区 。北京市房山区(5个):北京理工大学房山分校;长阳镇韵达快递长阳分部;韩村河镇五侯村;拱辰街道世茂维拉社区;石楼镇石楼村 。北京市海淀区(1个):北太平庄街道金晖远洋社区远洋风景小区。

截至2022年6月15日20时,北京市共有高风险0个,中风险地区4个:朝阳区十八里店乡吕家营村(新) 、朝阳区崔各庄乡京旺家园第二社区、朝阳区平房乡姚家园东社区、朝阳区平房乡姚家园西社区。

微信查询:搜索“北京本地宝”公众号 ,关注后回复【限制进京】,可获取以下信息:北京市中高风险管控地区一览表;全国各地中高风险名单;最新进京政策解读 。

中风险地区:有中风险地区6个,除上述新升级的5个地区外 ,还包括朝阳区潘家园街道松榆东里社区。低风险地区:全市其它地区均为低风险地区。温馨提示:可通过微信搜索公众号北京本地宝,关注后在对话框回复【风险】获取北京/全国疫情风险等级查询入口 、全国中高风险地区最新名单(实时更新) 。

北京朝阳区小红门乡肖村风险调整最新消息

北京朝阳区小红门肖村2026年拆迁可能性较大。肖村所在的小红门乡已被纳入城中村改造项目。从2025年11月招标平台披露的信息来看,肖村腾退工作指挥部相关搭建招标公告已发布 ,这一迹象预示着肖村的腾退工作即将启动 。

北京朝阳区小红门乡肖村已于3月30日零时由中风险区调整为低风险区。中风险降为低风险的条件如下:以县市区为单位的风险划定标准:低风险地区:无确诊病例或连续14天无新增确诊病例。

北京朝阳区小红门乡肖村腾退指挥部近来仍处于建设推进阶段,尚未完全完工 。建设进度核心信息 最新项目动态:2025年12月16日发布的地面硬化及围挡安装装饰项目更正公告显示,该项目仍处于招标相关流程中 ,尚未进入竣工验收阶段。

北京市朝阳区小红门乡肖村已纳入城中村改造计划 ,但近来尚未正式启动拆迁。 项目规划与招标进展 肖村所属的城中村改造项目一标段(含小红门村、肖村、龙爪树村 、牌坊村)已发布拆迁服务招标公告,招标编号HYHZ2025097,资金来源为朝阳区专项改造资金7208911万元 。

北京最新疫情风险等级

〖壹〗、安徽:宿州市泗县、灵璧县部分区域升级为高风险区 ,实施封控管理 。江苏:无锡市 、徐州市部分街道划定为中风险区,限制人员流动。上海:普陀区 、浦东新区部分区域调整风险等级,强化社区管控。其他地区:北京、内蒙古、辽宁等地根据病例轨迹动态划定风险区 ,落实精准防控措施 。

〖贰〗 、022年5月3日起,北京市部分区域风险等级调整如下:高风险地区升级情况截至2022年5月2日24时,以下地区因近14天累计报告本土确诊病例数达到标准 ,由中风险地区升级为高风险地区:朝阳区十八里店乡周家庄村:累计报告6例本土确诊病例。

〖叁〗、月14日0时至16时,北京市新增2例本土新冠肺炎确诊病例,分别位于海淀区和丰台区。具体信息如下:信息来源:4月14日北京市新型冠状病毒肺炎疫情防控工作第306场新闻发布会 。病例详情:感染者128:现住址:丰台区东铁匠营街道东木樨园14号楼。

〖肆〗、高风险地区。通过查询北京最新疫情消息了解到截止2022年11月08日08时 ,北京共有低风险地区22处,中风险地区59处,高风险地区48处 。

相关推荐

  • 【苏州现在可以正常进入吗,近来苏州可以进去吗】

    【苏州现在可以正常进入吗,近来苏州可以进去吗】

    吴中区酒店可以正常入住吗?〖壹〗、近来吴中区酒店并非完全禁止入住,但需满足特定条件,具体如下:酒店入住条件自4月14日起,吴中区旅馆(酒店)需经属地镇(街道)同意后,方可新接受人员入住。入住人员需每48小时进行一次核酸检测,确保健康状态符合防控要求。民宿及其他住宿单位已备案民宿全部关停,不得提供住宿服务。〖贰〗、吴中区与高新区共同要求新入住限制旅馆(酒...

  • 【7月20日高速免费吗,7月20日高速免费吗现在】

    【7月20日高速免费吗,7月20日高速免费吗现在】

    高速免费时间限制〖壹〗、劳动节:5月1日00:00至5月5日24:00,共5天。国庆节:10月1日00:00至10月8日24:00,共8天。这些免费通行的时间范围涵盖了春节、清明节、劳动节、国庆节四个国家法定节假日,以及当年国务院办公厅文件确定的上述法定节假日连休日。〖贰〗、026年高速免费通行时间集中在春节、清明节、劳动节、国庆节四个法定节假日,免费范围...

  • 辅助开挂教程“斗牛棋牌透视软件”附开挂脚本详细步骤

    辅助开挂教程“斗牛棋牌透视软件”附开挂脚本详细步骤

    您好:斗牛棋牌透视软件这款游戏是可以开挂的,软件加【添加图中QQ群】确实是有挂的,很多玩家在这款游戏中打牌都会发现很多用户的牌特别好,总是好牌,而且好像能看到其他人的牌一样。所以很多小伙伴就怀疑这款游戏是不是有挂,实际上这款游戏确实是有挂的,添加QQ客服【添加图中QQ群】安装软件.1.斗牛棋牌透视软件这款游戏是可以开挂的,确实是有挂的,通过添加客服微信【...

    2026/04/22
  • 一键必胜“微乐山东麻将开挂版本软件”开挂神器{透视辅助}全揭秘

    一键必胜“微乐山东麻将开挂版本软件”开挂神器{透视辅助}全揭秘

    您好:微乐山东麻将开挂版本软件这款游戏是可以开挂的,软件加【添加图中QQ群】确实是有挂的,很多玩家在这款游戏中打牌都会发现很多用户的牌特别好,总是好牌,而且好像能看到其他人的牌一样。所以很多小伙伴就怀疑这款游戏是不是有挂,实际上这款游戏确实是有挂的,添加QQ客服【添加图中QQ群】安装软件.1.微乐山东麻将开挂版本软件这款游戏是可以开挂的,确实是有挂的,通...

    2026/04/22
  • 【疫情防控结尾,疫情防控措施的结尾】

    【疫情防控结尾,疫情防控措施的结尾】

    抗疫日记怎么写〖壹〗、抗疫日记记录了隔离病房中医护人员与患者之间温暖互动的故事,展现了爱与希望在特殊时期的力量。兮兮宝宝一家入住隔离病房兮兮宝宝刚满1岁,是隔离病房里最小的冠状病毒核酸检测阳性病人,无明显临床症状。因父母接触过确诊患者,一家四口(兮兮、父母、奶奶)均被感染。〖贰〗、开头:抗击疫情,驱逐寒冬,守护春天。等疫情消除,春暖花开的时候,自信、无畏、...

    2026/04/22
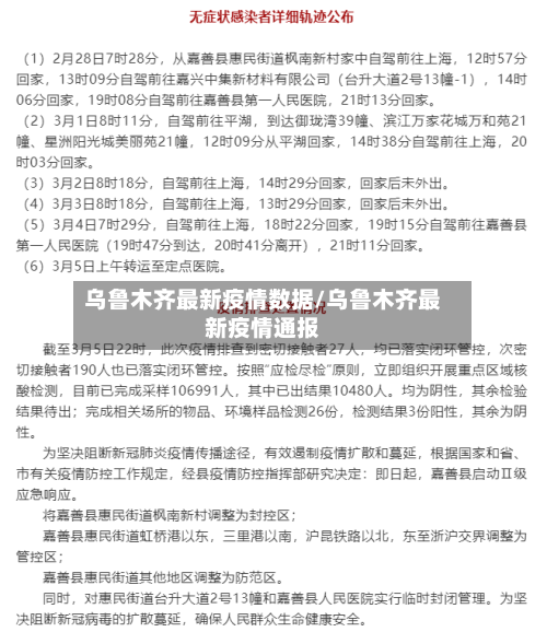
  • 乌鲁木齐最新疫情数据/乌鲁木齐最新疫情通报

    乌鲁木齐最新疫情数据/乌鲁木齐最新疫情通报

    乌鲁木齐的疫情咋样了总结:此次疫情对乌鲁木齐乃至大西北的经济、社会、民生造成短期冲击,但通过严格管控与全民协作,长期恢复可期。通过查询相关资料显示,乌鲁木齐的疫情情况不乐观,根据乌鲁木齐疫情防控指挥中心公布的消息了解到,乌鲁木齐的疫情8月31日0至24时,乌鲁木齐市新增既往报告无症状感染者转确诊病例5例,其中天山区2例、水磨沟区1例、米东区2例。致歉背景9...

  • 香港今日疫情通报/香港今日疫情情况

    香港今日疫情通报/香港今日疫情情况

    香港再增3万+确诊!港大:预计430万人将染疫,一周后顶峰!香港第五波疫情严峻,新增3万多确诊,港大预计430万人将染疫香港第五波疫情持续严峻,根据卫生署及医管局公布的数据,截至今日(3月1日)零时,香港新增32597宗确诊个案,疫情以来已累计238377人染疫。面对如此严峻的形势,香港大学医学院团队也公布了最新的推算结果。两个月后每天新增确诊达5万多,...

  • 辅助开挂神器“德扑之星透视辅助器”掌握辅助功能必胜规则

    辅助开挂神器“德扑之星透视辅助器”掌握辅助功能必胜规则

    您好:德扑之星透视辅助器这款游戏是可以开挂的,软件加【添加图中QQ群】确实是有挂的,很多玩家在这款游戏中打牌都会发现很多用户的牌特别好,总是好牌,而且好像能看到其他人的牌一样。所以很多小伙伴就怀疑这款游戏是不是有挂,实际上这款游戏确实是有挂的,添加QQ客服【添加图中QQ群】安装软件.1.德扑之星透视辅助器这款游戏是可以开挂的,确实是有挂的,通过添加客服微...

    2026/04/22
  • 疫情情况紧急(疫情紧急处理流程)

    疫情情况紧急(疫情紧急处理流程)

    在疫情等紧急特殊的情况下,如何避免交智商税?〖壹〗、避免“智商税”行为不轻信偏方:如大量饮用板蓝根、熏醋等,缺乏科学依据,可能延误正规防护。理性看待保健品:非必需不补充:健康人群通过均衡饮食即可满足营养需求。选取正规产品:查看批准文号(如“国食健字”),避免购买三无产品。〖贰〗、近来各地都在加大相关物资投放力度,盲目囤货实无必要,不要再为此付智商税。若实在...

    2026/04/22
  • 【疫情开学最担心,面对疫情开学暖心的话】

    【疫情开学最担心,面对疫情开学暖心的话】

    疫情时期,学校总不开学是不行的,开学后万一学生互相传染怎么办?_百度...〖壹〗、现在仍然是在抗击疫情期间,所以没有开学是很正常的,也是必须的,如果开学的话,那真的是有可能是传染的,必须等到全国这盘大棋完全胜利以后,所有学校开学就没有任何问题,因为那个时候已经得到控制,同时特效药肯定已经有了,而且疫苗已经生产或者已经有了眉目,至少在治疗方面已经有了相当的经...

返回顶部