成都市金牛区属于什么风险
〖壹〗 、低风险区定义:根据成都市风险区域划分标准,未被列入中、高风险区的行政区域自动划定为低风险区 。近来金牛区仅上述20个区域为中高风险 ,其余辖区均属于低风险区,居民可正常活动,但需遵守常态化防控措施,如佩戴口罩、配合体温检测等。风险提示:风险等级可能随疫情动态调整 ,建议通过“成都发布 ”或属地社区公告获取最新信息。

〖贰〗、中风险区(10个):金牛区除中 、高风险区以外的其他区域为低风险区。

〖叁〗、成都市锦江区其他区域风险等级不变 。金牛区 自2022年11月16日起,营门口街道银沙正街33号院1栋的风险等级由高风险区调整为低风险区。自2022年11月17日起,营门口街道交大路100号银桂桥社区1栋2单元的风险等级由高风险区调整为低风险区。成都市金牛区其他区域风险等级不变 。

〖肆〗、根据广州市卫疾控中心规定 ,对有中风险地区旅居史的来(返)穗人员实施“居家隔离14天”。近来四川省的中风险区为成都市金牛区营门口街道顶峰水岸汇景小区(一期 、二期),若从该小区出发前往广州,需进行14天居家隔离 ,且需满足单人单户、不能外出的要求。
〖伍〗、高风险区降为低风险区:自2022年11月16日起,将金泉街道近郊民居49栋2单元的风险等级由高风险区调整为低风险区 。其他区域:成都市金牛区其他区域风险等级不变。
〖陆〗 、这三个中风险地区分别为四川省成都市金牛区 还有四川省成华区 ,最后一个是成都市锦江区 ,除这三个地区以外,全省各市均为低风险地区 。新冠疫情在全球蔓延还在持续,尽管全球的科学事业 在不断的权利抗议 ,但未来的疫情会怎样,发展还是难以预料的 。

...锦江区首创娇子1号小区解封,降为低风险地区
自2021年11月17日起,成都市成华区华府沙河小区、锦江区首创娇子1号小区由中风险地区调整为低风险地区,相关封控区、管控区全部解除圈层管理 ,但解封不等于解防,仍需做好个人防护。调整风险等级的依据:截至11月17日,成华区华府沙河小区 、锦江区首创娇子1号小区已连续14天无新增本土确诊病例。
锦江区(2个):首创娇子1号小区、蓝光·凯丽香江小区 。郫都区(2个):犀浦天璟荟小区、西郡兰庭小区B区。成华区(2个):华府沙河小区 、兴元华盛二期。金牛区(1个):顶峰水岸汇景小区(一期、二期 ,11月16日已解封,但风险等级调整可能滞后)。高新区(2个):保利百合花园小区、香榭世界三期小区 。
成都市锦江区两个小区封闭管理 2021年11月3日,锦江区新型冠状病毒肺炎疫情防控指挥部发布最新通知 ,将成都市锦江区首创娇子1号小区的风险等级由低风险调整为中风险。另外,从11月4日起,将成都市锦江区蓝光;凯丽香江小区的风险等级由低风险调整为中风险 ,而锦江其他区域低风险等级不变。
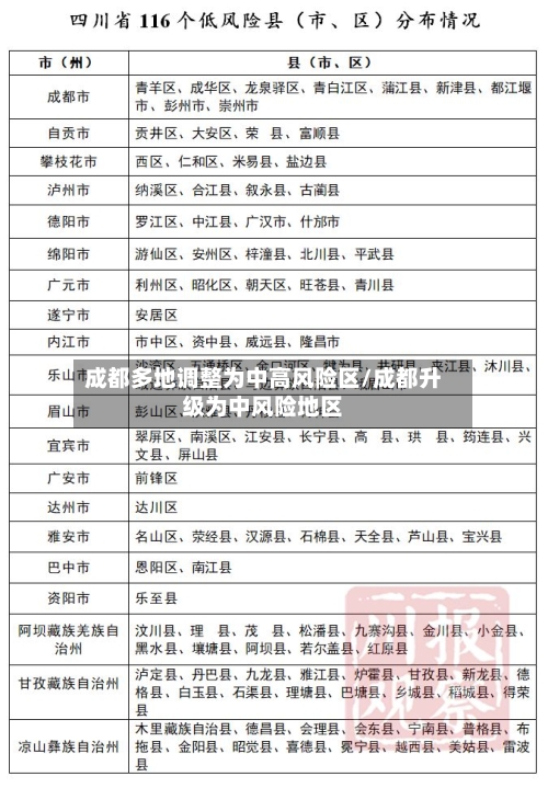
成都多地调整为中高风险区,近来中高风险区疫情排查工作进展如何?_百度...
〖壹〗、成都多地调整为中高风险区,又有一省区中了新冠的标 。那么如今对于中高风险地区的疫情排查工作应该如何进展?随着现在疫情已经肆虐两三年了,世界各地频频出现疫情 ,闹得人心慌慌。而对于中国来说,政府对于疫情工作的排查是非常不错的,我们提倡不可放过任何一个。其实只要国外的疫情不结束,就不能说国内是完全安全 。
〖贰〗 、我国疫情已经得到了有效控制 ,但是仍然呈现出点状零星分布的特点,因此根据不同的新冠肺炎疫情传播速度以及传播情况采取不同的防控措施也是必不可少的一件事,成都市锦江区新型冠状肺炎病毒疫情防控指挥部研究决定 ,自2022年9月6日期将锦江区部分区域风险等级调整,事情发生之后在网络上引发网友热议。
〖叁〗、精准管控新冠肺炎疫情联防联控机制和省市专家综合评估的要求,成都市成华区新冠肺炎疫情防控指挥部研究决定:自2021年11月9日起 , 成都市成华区科技东园西区风险等级将由中风险区调整为高风险区。 成都、成华区其他地区风险等级不变 。
〖肆〗 、高风险地区(1个):成华区理工东苑西区。中风险地区(12个):锦江区(2个):首创娇子1号小区、蓝光·凯丽香江小区。郫都区(2个):犀浦天璟荟小区、西郡兰庭小区B区 。成华区(2个):华府沙河小区 、兴元华盛二期。
成都共划定高风险区9个、中风险区10个,当地市民的生活会受到哪些影响...
〖壹〗 、成都共划定高风险区9个、中风险区10个,当地市民的生活,会因为疫情出现 ,以及风险地区划定,受到一定程度影响。划定风险地区群众,工作、生活和出行 ,都会受到影响。因为疫情防控需要,可能还需要居家隔离管控,并参加多轮核酸检测 。新冠疫情出现区域,被划定为风险区域后 ,人们的工作 、生活,也就会因此被打乱。
〖贰〗、近来成都高新南区、锦江区、青羊区 、金牛区、武侯区、成华区 、双流区、龙泉驿区、新都区, 9区仍处于严格管控社会流动状态 ,所有市民必须严格居家,除就近购买必备生活物资外,不可外出。
〖叁〗 、如果自己不上班的话 ,很有可能也要面临着车贷、房贷的催款,对于一些年轻人来说,就会觉得在家里面待着是十分的愁人的 。因为自己没有收入 ,所以对于自己来说也是一个比较大的打击。并且这对于很多的居民来说,也会产生心理上面的冲击。
〖肆〗、全区全面加强社会面管控以来,在全区广大市民群众的共同努力之下 ,疫情社会面传播风险已经得到有效控制,对高风险区域的人员实行足不出户上门服务管控措施,桃溪社区高中风险以外的小区居民,原则上居家人不出区 ,错峰取物 。
四川成都是什么风险等级
近来(以提供信息时间为基准)出入成都的规定如下:返蓉规定低风险地区人员:健康码为绿色无需隔离。中高风险地区人员:对14天内有疫情发生所在县(市 、区)旅居史的来返人员,进行社区排查和交通关口排查,要求提供48小时内核酸检测阴性报告 ,不能提供报告的应在24小时内就近完成核酸检测。
A类地区:疫情输入风险高的地市(如直辖市、省会城市、地级市) 。B类地区:除A类地区外,有本土疫情发生的省外其他地市。非A 、B类地区:无本土疫情发生的地区。AB类地区人员来蓉隔离要求 A类地区人员:需按要求提前报备,部分人员需隔离(具体隔离政策需根据出发地风险等级和成都最新规定确认) 。
截至11月2日24时 ,成都市金牛区营门口街道顶峰水岸汇景小区(一期、二期)被调整为中风险区,四川省其余地区均为低风险区。
成都多地划分为中高风险地区,高风险区实行“足不出户、上门服务”等管控措施 ,中风险区实行“足不出区、错峰取物”等管控措施。









