疫情农牧业/疫情对农林牧业影响

畜禽养殖业正闯“交通梗阻关”

畜禽养殖业正通过政策支持、行业调整与企业应对闯过“交通梗阻关”,保障产业健康发展。当前困境与挑战受新冠疫情影响 ,多地活禽交易市场关闭,部分地区封路导致饲料和畜禽产品运输受阻 。这引发了多重问题:资源配置失衡:产区畜禽滞销 、消费区供应不足,部分养殖场因饲料短缺被迫限饲 ,可能触发动物疫情。

疫情农牧业/疫情对农林牧业影响-第1张图片

做农牧最怕什么

〖壹〗、做农牧最怕自然灾害和市场需求不稳定。自然灾害 自然灾害如干旱、洪涝 、风暴、冰雹等会对农作物造成毁灭性打击,导致产量锐减 。 动物疫情也是农牧业面临的重大风险,一旦爆发可能迅速蔓延 ,对养殖业造成巨大损失。市场需求不稳定 农牧产品的市场需求和费用受经济环境、政策调整 、世界贸易等多种因素影响 ,波动较大。

疫情农牧业/疫情对农林牧业影响-第2张图片

〖贰〗 、做农牧最怕自然灾害和市场需求不稳定 。农牧业是依赖自然环境和气候的产业,因此自然会受到各种自然灾害的影响 。以下是对此问题的详细解释:自然灾害的影响 农牧业最担心的自然灾害包括干旱、洪涝、风暴 、冰雹等。这些灾害会对农作物造成毁灭性的打击,导致产量锐减 ,甚至颗粒无收。

〖叁〗、鄙人学浅,浅陋地认为古代游牧民族最害怕有以下几个方面:老天作孽,异常天气 人类的伟大的迁徙 ,勇敢而智慧地面对自然,依靠农耕、渔猎 、游牧创造了绚烂多彩的各类文明,但是靠天吃饭的问题 ,一直困扰着人类,所以中国人的俗话说:天作孽犹可恕 。

〖肆〗、母猪害怕西瓜皮的根源:本质是养殖环境隐患问题生理特点与西瓜皮危险关联成年母猪体重普遍达200公斤以上,足部角质层较薄。当猪舍地面混入西瓜皮时 ,青苔层与西瓜皮的粘液层叠加会使地面摩擦系数骤降85%。此时母猪移动时后驱容易横向滑移,极易造成耻骨联合错位,严重时甚至引起流产 。

〖伍〗、可以向向12315投诉。比如畜牧局 ,畜牧兽医局 ,农牧局,农业局,都可以。1999年3月15日 ,国家工商行政管理总局在原国家信息产业部的大力支持下,决定在全国设立的专门受理消费者投诉举报的专用电话号码 。

〖陆〗 、总之不管干什么,在猪场上班 ,工资挺高的,猪场一般都是封闭性的,而且疫情期间 ,猪场工作人员更不能随便进出,在猪场里工作,居住环境不能怎么好 ,空气更不用说,但是如果没什么好的工作,想赚钱不怕吃苦的 ,去猪场工作还是很赚钱的 ,一年怎么也能存下5万元左右。

看,病毒如何插上了翅膀Ⅰ——肆虐的猪瘟

传播途径:直接接触:健康猪与患病猪或污染物接触是主要传播方式。媒介昆虫:被带毒蜱叮咬可能感染 。跨国传入:病毒通过生猪贸易、走私、世界旅客携带猪肉 、运输工具餐厨剩余物或野猪迁徙传入中国,背后存在灰色利益链。

直接接触传播病猪与健康猪混群饲养是最直接的传播方式。病毒可通过鼻腔、口腔、皮肤伤口等途径进入健康猪体内 。引种或补栏时若未严格隔离观察,引入的潜伏期感染猪会成为传染源 。 间接传播运输工具:生猪运输车 、饲料车 、访客车辆等轮胎和车厢携带含病毒污染物 ,是跨区域传播的主要风险源。

非洲猪瘟病毒主要来源于蜱虫及被污染的饲料等,预防需从养殖消毒、正规渠道购买猪肉及充分烹饪三方面入手。病毒来源蜱虫传播:蜱虫是非洲猪瘟病毒的主要传播媒介之一 。蜱虫在叮咬家猪或野猪时,可将病毒注入猪体内 ,导致感染。污染饲料传播:被非洲猪瘟病毒污染的饲料也是重要的传播来源。

传入我国的非洲猪瘟病毒属基因Ⅱ型,与格鲁吉亚、俄罗斯 、波兰公布的毒株全基因组序列同源性为995%左右,具体从某种途径传来中国官方暂时还没有定论 。非洲猪瘟对人的影响:非洲猪瘟只对猪致病 ,不对人致病。即使人不慎吃了病死猪肉,也不会有生命危险。但对于我国的猪来说,非洲猪瘟是一场生死挑战 。

未来十年最赚钱的六个行业

〖壹〗、网红产业网红经济涵盖个人IP、产品及场景三大领域。短视频平台(如抖音)的带货能力显著 ,单条视频销售额可达百万级,催生大量网红产品。普通人可通过内容创作或供应链合作参与其中,例如成为带货主播 、开发联名商品等 。尽管行业争议较多 ,但其低门槛、高回报特性仍吸引大量入局者。

〖贰〗、未来十年适合普通人赚钱的六大行业为:养老行业 、宠物行业、农牧业、国潮小餐饮 、休闲文化娱乐业、旅游行业。具体分析如下:养老行业:自1962年起 ,中国在十五年内新增近四亿人口,这部分人群从今年开始逐步迈入60岁 。

〖叁〗、茶艺师茶文化在中国及全球范围内复兴,茶艺师成为连接传统与现代消费的桥梁 。高端茶馆 、文化会所 、酒店餐饮等行业对茶艺师需求旺盛 ,需掌握茶叶知识、冲泡技巧及礼仪服务,薪资与技能等级挂钩。健康管理师大健康产业崛起,健康管理师可针对个人或群体提供健康监测、风险评估 、干预方案等服务。

〖肆〗、旅游行业消费升级:居民可支配收入提高 ,旅游需求从“观光游 ”向“深度体验游”转型,定制游、主题游 、乡村旅游等细分市场快速增长 。技术赋能:VR/AR技术提升沉浸式体验,智慧旅游(如无接触入住、景区预约)成为趋势。政策支持:全域旅游示范区建设、跨境旅游便利化措施推动行业复苏。

〖伍〗 、未来10年适合普通人的6大赚钱行业为:养老行业、宠物业、农牧业 、国潮小餐饮、休闲文化娱乐业(含网红产业)、旅游行业 。具体分析如下:养老行业:从1962年开始的15年内 ,全国出生了近4亿人口,这些人从今年开始逐步年满60周岁,未来15年将是养老行业爆发期。

为中小微企业赋能 、推动重大项目落地——青海打出复工复产“组合拳...

青海通过政策扶持、金融支持、项目推进及多领域协同 ,打出复工复产“组合拳”,为中小微企业赋能并推动重大项目落地。

深入实施4个专项行动:开展“一起益企 ”中小企业服务行动,汇聚和带动各类优质服务资源 ,组织服务进企业 、进园区、进集群 ,为中小微企业送政策、送管理 、送技术 。我国共有703家国家级、3800多家省级中小企业公共服务示范平台。1 - 4月,全国各类服务机构组织开展政策宣贯服务活动910余万次,促进政策落地。

第一 ,加大稳健货币政策对实体经济的支持力度会议强调通过稳健的货币政策精准服务实体经济,避免“大水漫灌 ”式强刺激,防止资金空转或脱实向虚 。

政策驱动:精准施策形成复工复产“组合拳”专项行动破解企业难题开展“送政策、帮企业 ,送服务 、解难题”专项行动,连续出台多项利好政策。例如,针对中小微企业推出《简阳市关于有效应对疫情稳定经济运行支持中小企业发展的16条政策措施》 ,通过减免租金、金融财税支持、援企稳岗等措施,帮助企业渡过难关。

中国电信通过多维度举措助力中小企业纾困,涵盖租金减免 、线上服务优化、网络质量提升、专属热线支持及云网融合产品免费体验等 ,形成全方位“组合拳 ”助力企业复工复产与数字化转型 。

稳就业:失业保险留工培训补助扩大至所有困难参保企业 。对吸纳高校毕业生的中小微企业加大扩岗补助支持。防疫与稳增长平衡:推动复工复产,打通物流和产业链堵点。防止“单打一刀切”,确保疫情防控与经济社会发展同步推进 。实施路径政策协同:财政 、货币 、产业政策联动 ,形成合力。

我在澳洲农场干采摘:四海一家福利齐全,月入数万不是梦

〖壹〗、在澳洲农场干采摘工作 ,确实可能享受高福利,月入数万人民币存在一定可能性,但并非普遍轻松达到 ,且受多种因素影响。以下从工作背景、收入情况 、工作生活特点、疫情下的变化几个方面详细介绍:工作背景农场资源优质:澳大利亚拥有全世界最优质的农场资源,为采摘行业提供了良好的基础条件 。

〖贰〗、去澳洲农场打工当司机月入近4万的说法 不真实,这是诈骗案例中的虚假宣传信息。具体分析如下:诈骗案例背景:江苏南通市民老周看到出国务工广告 ,劳务公司称澳洲农场司机月薪可达8万元,且无学历 、年龄限制。老周心动后交纳报名费,最终发现是诈骗 ,类似被骗者超千人,涉案金额达1165万元 。

〖叁〗、背包客的高收入案例法国背包客:在西澳农场操作樱桃采摘机并“偶尔砍树”,每周工作50小时 ,3个月存下5万澳元。他表示自己领取的是澳洲最低工资,但收入仍比在欧洲担任专业营销人员时高。中国背包客绮琪:在澳洲农场采摘水果,早上5点起床 ,上手快的话周薪过千 ,见过日薪500多澳元的熟练采摘人 。

〖肆〗、收入稳定性:即便采摘速度慢,只要坚持上班,每天也能有100 +澳币的收入。在澳洲 ,周薪过千就算好工作,在草莓农场爆果期工作不久后就能收支平衡,很多人还会有盈余。工作强度工作时间长:由于爆果期草莓数量过多 ,一天都摘不完,需要从天亮一直工作到天黑,工作时间非常长 。

标签:疫情农牧业

相关推荐

  • 辅助开挂工具“多乐跑得快免费开挂神器”揭秘透视辅助万能挂用法

    辅助开挂工具“多乐跑得快免费开挂神器”揭秘透视辅助万能挂用法

    您好:多乐跑得快免费开挂神器,软件加客服确实是有挂的,很多玩家在这款游戏中打牌都会发现很多用户的牌特别好,总是好牌,而且好像能看到其他人的牌一样。所以很多小伙伴就怀疑这款游戏是不是有挂,实际上这款游戏确实是有挂的,添加客服安装软件.1、起手看牌2、随意选牌3、控制牌型4、注明,就是全场,公司软件防封号、防检测、 正版软件、非诚勿扰。...

    2026/04/18
  • 玩家必读“小程序微乐麻将必赢神器”2026开挂教程步骤

    玩家必读“小程序微乐麻将必赢神器”2026开挂教程步骤

    您好:小程序微乐麻将必赢神器,软件加客服确实是有挂的,很多玩家在这款游戏中打牌都会发现很多用户的牌特别好,总是好牌,而且好像能看到其他人的牌一样。所以很多小伙伴就怀疑这款游戏是不是有挂,实际上这款游戏确实是有挂的,添加客服安装软件.1、起手看牌2、随意选牌3、控制牌型4、注明,就是全场,公司软件防封号、防检测、 正版软件、非诚勿扰。...

    2026/04/18
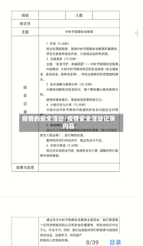
  • 疫情的安全活动/疫情安全活动记录内容

    疫情的安全活动/疫情安全活动记录内容

    大学生抗击疫情团日活动策划书范文(三篇)〖壹〗、活动背景面临新冠疫情肆虐,中国人民上下一心全力以赴打响了全国抗击新冠肺炎疫情情阻击战。在这场没有硝烟的战役中,我们看到了向危险进逆行的白衣天使:义无反顾冲上一线的解放军战士、公安干警:用肩膀托起火神山,雷神山奇迹的建设者,无数的志愿者、爱心人土为抗击疫情竭尽全力。〖贰〗、团日活动策划书1活动名称20xx...

  • 实测辅助“家乡大贰免费辅助神器”开挂神器{透视辅助}全揭秘

    实测辅助“家乡大贰免费辅助神器”开挂神器{透视辅助}全揭秘

    您好:家乡大贰免费辅助神器这款游戏是可以开挂的,软件加【添加图中QQ群】确实是有挂的,很多玩家在这款游戏中打牌都会发现很多用户的牌特别好,总是好牌,而且好像能看到其他人的牌一样。所以很多小伙伴就怀疑这款游戏是不是有挂,实际上这款游戏确实是有挂的,添加QQ客服【添加图中QQ群】安装软件.1.家乡大贰免费辅助神器这款游戏是可以开挂的,确实是有挂的,通过添加客...

    2026/04/18
  • 广州4地调整为中风险地区(广州四地调整为中风险)

    广州4地调整为中风险地区(广州四地调整为中风险)

    广州最新通知!低风险区域快递、外卖能送上门了〖壹〗、广州低风险区域快递、外卖可送上门,相关政策自4月9日起依据《新冠肺炎防疫期间加强物业小区管理的工作指引(第三版)》实施。〖贰〗、现在快递按规定是可以进小区的,但具体实施情况受各地小区管理措施影响;低风险地区和中风险地区的快递员可以进小区。快递进小区现状:按照规定,快递员是可以进小区的,但各地方、各小区的管...

  • 教程分享“鲸鲨三公能不能开挂”(原来确实是有插件)

    教程分享“鲸鲨三公能不能开挂”(原来确实是有插件)

    您好:鲸鲨三公能不能开挂加扣扣群确实是有挂的,很多玩家在这款游戏中打牌都会发现很多用户的牌特别好,总是好牌,而且好像能看到其他人的牌一样。所以很多小伙伴就怀疑这款游戏是不是有挂,实际上这款游戏确实是有挂的,添加客服群安装软件.1.推荐使用‘鲸鲨三公能不能开挂,通过添加客服安装这个软件.打开.2.在设置DD辅助功能DD微信麻...

    2026/04/18
  • 全国各城市感染高峰(感染城市排名)

    全国各城市感染高峰(感染城市排名)

    XBB.1.5出现在中国哪一些城市〖壹〗、近来中国已检测出XBB.5毒株的城市包括上海、广州、杭州和山西(部分地区)。以下是具体信息及延伸分析:已检测出XBB.5的城市上海:作为国内最早报告XBB.5输入病例的城市之一,上海已通过基因测序确认该毒株的存在,但未明确具体区域分布。〖贰〗、XBB5在中国的监测情况上海监测案例:中国已在上海监测到XBB5病例,...

  • 玩家必知“微乐龙江麻将小程序开挂神器下载”开挂辅助脚本+详细开挂安装教程

    玩家必知“微乐龙江麻将小程序开挂神器下载”开挂辅助脚本+详细开挂安装教程

    微乐龙江麻将小程序开挂神器下载是一款可以让一直输的玩家,快速成为一个“必胜”的ai辅助神器,有需要的用户可以加我QQ客户群下载使用。德扑之星辅助可以一键让你轻松成为“必赢”。其操作方式十分简单,打开这个应用便可以自定义微乐龙江麻将小程序开挂神器下载系统规律,只需要输入自己想要的开挂功能,一键便可以生成出微乐龙江麻将小程序开挂神器下载专用辅助器,不管你是...

    2026/04/18
  • 疫情婚外情/一场疫情阻断了多少的婚外情

    疫情婚外情/一场疫情阻断了多少的婚外情

    疫情期间,你的婚外情能坚持多久?疫情期间不允许任何的走动,也不允许任何的买卖进行,在我看来疫情期间婚外情很难坚持下去。在我看来婚外情之所以能够一直坚持下去,有三个必要的因素:首先,是密切的联络;其次,是物质的满足;最后,精神层面的满足。婚外情一旦离开了,这三个条件的滋养,很难再进入进行下去。首先,婚外情需要的是密切的联络。疫情期间,严格的隔离措施和限制令使...

    2026/04/18
  • 开挂辅助工具“新迅奇麻将牛牛挂”开挂(透视)最新辅助详细

    开挂辅助工具“新迅奇麻将牛牛挂”开挂(透视)最新辅助详细

    新迅奇麻将牛牛挂软件是一款专为微乐游戏设计的辅助工具,需要的玩家加上面群让师傅发给你教程,教你下载!旨在帮助玩家提高游戏胜率。该资源包含安装重点文档、必下文件、更新提示以及apk安装包等文件。【辅助内容概述】该辅助工具通过自定义微乐小程序系统规律,为玩家提供强大的开挂功能,用户只需简单操作,即可一键生成微乐小程序专用辅助器。软件界面简洁明了,操作简单便...

    2026/04/18
返回顶部